上海岑特生物科技有限公司

11

手机商铺

qrcode
商家活跃:
产品热度:
  • NaN
  • 0
  • 0
  • 2
  • 2

上海岑特生物科技有限公司

入驻年限:11

  • 联系人:

    俞经理

  • 所在地区:

    上海 浦东新区

  • 业务范围:

    试剂、技术服务、耗材、抗体

  • 经营模式:

    生产厂商 经销商 代理商 科研机构

在线沟通
推荐产品

RNA酶抑制剂

品牌:乔羽生物

询价

询价

多粘菌素E硫酸盐1264-72-8

品牌:岑特生物

¥100 - 200

咨询
查看全部产品

公司新闻/正文

你所在的实验室对于药品、试剂如何分类存放?

213 人阅读发布时间:2023-02-01 09:58

你所在的实验室对于药品、试剂如何分类存放?有人说,“我们是液体放一边,固体放一边”。但这样放置归类不是很细,药品少的时候还成,多的时候就不好找了;有人说。“我们这药品不多,只分了有机和无机”,但即使是有机试剂应该也分一下类别:醇、酚、醚、胺等便于寻找。

还有人说,“我们分危险品,剧毒品,易制毒品,固体和液体分开放。然后普通试剂是钠盐放一起,钾盐放一起,铵盐放一起,指示剂放一起,其他的放一起。”。。。。。众说纷纭,貌似都多少有点漏洞,那么,对于实验室药品、试剂以及实验仪器,到底都该如何进行科学的管理呢?

实验室药品的摆放

实验室中的药品可按单质(金属与非金属)、氧化物、酸、碱和  盐分类。根据药品性质,酸性物质和碱性物质,氧化剂和还原剂不能混在一起存放,固体试剂与配置溶液也要分开;易挥发的药品要用蜡密封保存,时间长的话可涂些石蜡;见光易变质的药品要避光保存;易燃药品要特殊保管;贵重药品、剧毒药品及强腐蚀性药品要封好瓶口放入专柜。

实验室仪器的摆放

化学实验室仪器大致可以分三类:精密仪器、玻璃仪器、木制和金属制器材等。它们各有各自的存贮要求,在管理中应该有所区别。玻璃仪器特点是种类多,数量大、易碰碎。应按仪器的性能(存储类:广口瓶,细口瓶,滴瓶。容器类:试管,烧杯,烧瓶,锥形瓶,量筒,漏斗等。加热类:酒精灯,酒精喷灯,燃烧匙。其他类等)、分规格分类存放;对于一些磨口器皿,如各种试剂瓶,用完洗净后要在磨口上涂一薄层凡士林或垫一层纸片,避免因长期不用而粘在一起,如果分不开,可用木棒轻轻敲击,就可分开。有些带活塞的仪器,如分液漏斗等,把活塞用橡皮筋与仪器拴在一起,既便于操作,也可防止活塞脱落或配错,能避免不必要的损失和消耗。还有一些铁制仪器:如铁架台、坩埚钳、止水夹、镊子等,用完后要保持干燥,若有必要,还可涂些油等防止锈蚀。实验完毕后应该及时清洗干净放回原处,以免损坏或丢失,从而造成损失。

实验室药品试剂管理普遍存在哪些问题?

1.无试剂专库。试剂储藏室与实验准备在同一房间内,致使室内空气的相对湿度过大,药品试剂易变质失效。

2.保管环境不良。缺乏良好的通风设备,既影响药品试剂的质量,也影响工作人员的身体健康。

3.无清库制度。某些试剂库存时间过长、库存过多,造成浪费。

4.缺乏规范分类知识与措施。药品试剂分类不科学,使用不方便。

5.环保意识差。过期药品试剂不经过无害处理就随意丢弃。

如何进行科学管理?

实验室应实施七项管理原则:

专人专库专柜原则;

分类保管原则;

先出先用原则;

定期查、报原则;

出入库登记原则;

危险品“五双管”原则;

注意环保原则。

1. 专人、专库、专柜管理原则

设定具有相应专业水平、管理水平和高度责任心的专职管理人员,从事药品试剂的保管工作,管理人员必须熟悉药品试剂的性能、用途、保存期、贮存条件等。设立独立、朝北的房间作为储藏室。挂窗帘,避免阳光直射(室湿过高导致试剂分解失效)。室内安装通风换气设备,不设水池,以保证室内空气干燥。将试剂柜架制成阶梯状,并从上到下依次编序。试剂柜安装有色玻璃。特殊试剂的试剂柜,应选用耐腐蚀或具有屏蔽作用材料做成的各小柜的组合体,各小柜之间密封性要好,有利于特殊试剂的隔离存放。

2.  分类保管的原则

合理的系统分类,是良好的规范化管理的必要保证。将所有药品试剂分类依其名称、规格、厂家、批号、包装、储存量以及储存位置一一登记造册、编号,并建立查找方式。药品柜贴上本柜贮存的药品目录,方便取用。

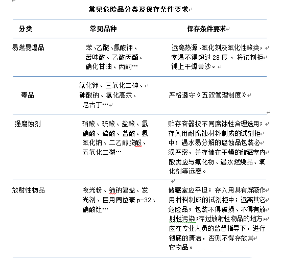
(1)药品试剂一般分类、存放方法,见下表:
你所在的实验室对于药品、试剂如何分类存放?
你所在的实验室对于药品、试剂如何分类存放?

3.先出先用原则

根据出厂日期和保质期,先出厂的或保质期快。

到的药品试剂应先用,以免过期失效,造成浪费。

4.定期查、报原则

查看储藏室内药品试剂保存环境的条件是否合格,如有变化,立刻采取措施;查看药品试剂的瓶签,如被腐蚀,应立即重新补写,写明试剂名称、规格、分子式、分子量等,不可只写名称;查包装,如有破损,立即采取弥补措施;查试剂质量,如有失效,应立刻清理出柜;查库存量,决定采购与否。

5. 出入库登记原则

设立药品试剂入账本和出账本,做好领用登记。

6.危险品“五双管”原则

双人保管;双人收发;双人领料;双本帐;双锁。

7.注意环保原则

管理人员应具有强烈的环保意识以及相应的环保知识,对失效、变质的药品试剂应集中存放,小心保管,尽快由专业人员或在专业人员指导下进行无害处理,切不可将未经处理的药品试剂,随意丢入垃圾箱或冲入下水道,避免造成对环境的污染或意外事故的发生。
 

上一篇

制备“微生物”检测培养基细节问题

下一篇

慢病毒包装的作用和关键点说明

更多资讯

我的询价